關於我們
關於頌強
販售品牌
產品應用
工業黏劑
螺絲固定劑
瞬間接著劑
泛用快乾系列
特殊應用系列
極低白霧/氣味
光固化系列
表面處理劑
醫療器材接著劑
結構性壓克力接著劑
法蘭墊片密封劑
螺紋管路密封劑
圓形配件固定劑
環氧樹脂接著劑
UV 紫外線固化接著劑
Silicone 矽利康
電子用膠
機械潤滑
潤滑油脂
NSF等級H1合成油脂(食品級)
合成油脂
矽利康脂
潤滑油
NSF等級H1合成油(食品級)
NSF等級H3合成油(食品級)
合成潤滑油
矽利康潤滑油
滲透劑
NSF等級H1滲透劑(食品級)
氣化/非氣化噴霧劑
NSF等級H1氣化噴霧劑(食品級)
NSF等級H1非氣化噴霧劑(食品級)
特殊性
NSF等級H1特殊產品(食品級)
特殊性產品
自行車潤滑油
NSF等級A1清潔劑(食品級)
維修保養
腳安心-地板防滑/修補
地板快速修補
地坪表面處理
貼條
地板防滑塗層
最新消息
頌強新訊
知識專欄
活動照片
Q&A
聯絡我們
聯絡頌強
分公司一覽
|
繁體中文
|
English
FOLLOW US
Facebook
INSTAGRAM
Line
YOUTUBE
繁體中文
繁體中文
English
洽詢專線
04-2384-6789
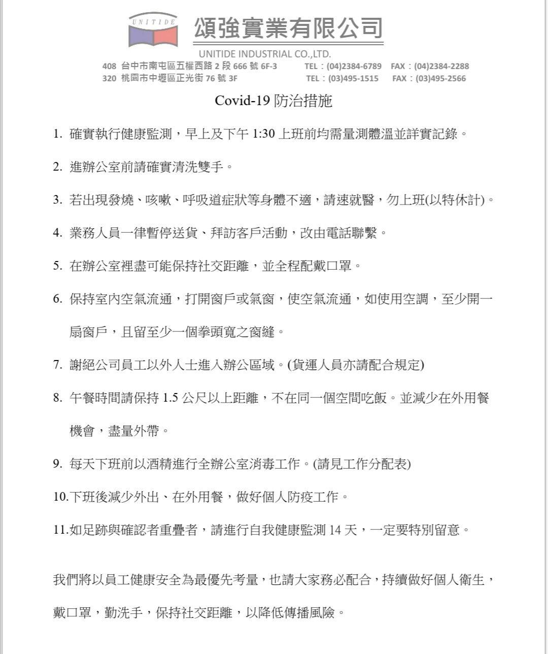
COVID-19 防疫措施
首頁
頌強新訊
頌強新訊
COVID-19 防疫措施
疫情嚴峻,在這個時候須要大家團結一心,共同抗疫!
配合政府防疫措施,我們有信心。
守護國人健康,從你我做起。
在這動盪不安的時刻,不實謠言甚囂塵上。但聰明的您一定知道,所有消息都需要求證,眼見為憑~~公司來貨正常,供貨無虞,有照片有真相
為了守護您我的健康,目前我們暫停員工送貨服務,改由貨運配送。任何用膠問題,都歡迎來電諮詢。
2021-05-17
返回上一頁